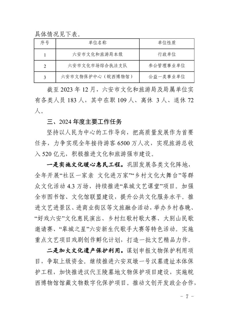
午夜探花 2024年部门预算公开






































表1午夜探花
2024年收支总表.pdf
表2午夜探花
2024年收入总表.pdf
表3午夜探花
2024年支出总表.pdf
表4午夜探花
2024年财政拨款收支总表.pdf
表5午夜探花
2024年一般公共预算支出表.pdf
表6午夜探花
2024年一般公共预算基本支出.pdf
表7午夜探花
2024年政府性基金预算支出表.pdf
表8午夜探花
2024年国有资本经营预算支出表.pdf
表9午夜探花
2024年基本支出总表.pdf
表10午夜探花
2024年项目支出总表.pdf
表11午夜探花
2024年政府采购支出表.pdf
表12午夜探花
2024年政府购买服务支出表.pdf
表13午夜探花
2024年“三公”经费支出预算表.pdf
表14午夜探花
2024项目支出绩效目标表.pdf标签:
关联信息
智能问答
皖公网安备 34150102000126号